beat365英国官方网站
电信工程学院
学校首页
网站首页
学院简介
党群工作
学生工作
教学工作
学院风采
优秀毕业生
学习二十大
新闻动态
学院简介
教学工作
学生工作
党建工作
学院风采
优秀毕业生
新闻动态
学习宣传贯彻党的二十大精神
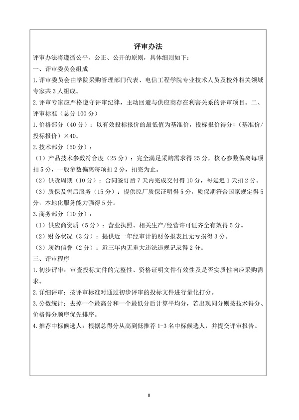
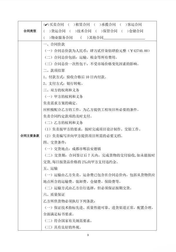
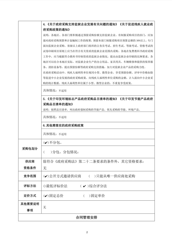
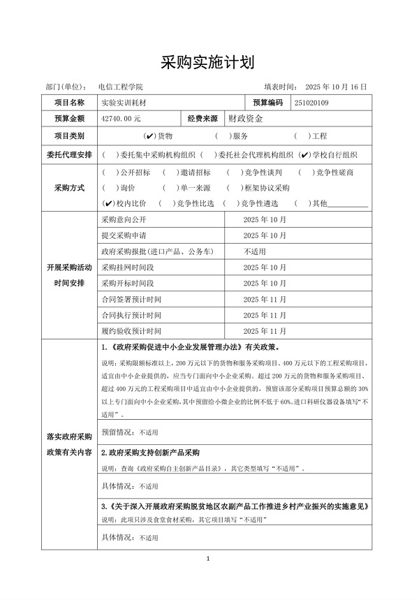
电信工程学院2025年采购实施计划表
添加日期:2025-10-17 来源:电信工程学院
上一篇:
深化校企合作 共育技能人才——中铁八局电务公司职业技能鉴定考试在beat365官网顺利开展
下一篇:
中国铁路成都局集团有限公司电务部通信科一行赴beat365官网电信工程学院调研
友情链接
成都市人民政府
四川省人民政府
四川省教育厅
学院门户主站
地址:成都市郫都区安德街道彭温路399号 招生代码:5183 招生电话:028-68939881 028-68939880
Copyright © beat·365(中国)-唯一官方网站版权所有
蜀ICP备15030541号-3
川公网安备 51012402000244号