beat365英国官方网站
基建处
学校首页
网站首页
部门简介
工作动态
通知公告
校园规划
服务指南
规章制度
通知公告
通知公告
规章制度
工作动态
部门简介
校园规划
服务指南
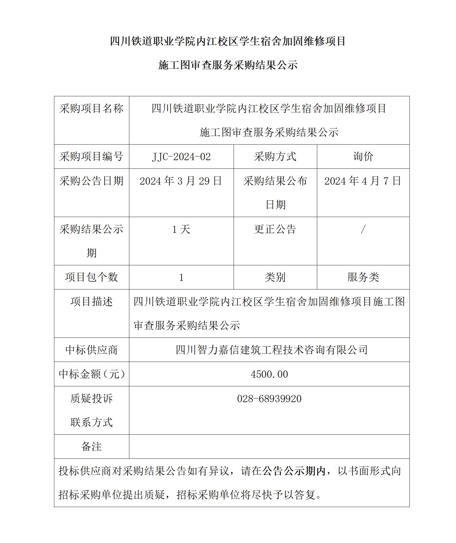
beat365英国官方网站内江校区学生宿舍加固维修项目施工图审查服务采购结果公示
添加日期:2024-04-07 来源:
上一篇:
beat365英国官方网站运动场看台改造项目采购公告
下一篇:
beat365英国官方网站内江校区学生宿舍加固维修项目施工图审查服务采购询价函
友情链接
成都市人民政府
四川省人民政府
四川省教育厅
学院门户主站
地址:成都市郫都区安德街道彭温路399号 招生代码:5183 招生电话:028-68939881 028-68939880
Copyright © beat·365(中国)-唯一官方网站版权所有
蜀ICP备15030541号-3
川公网安备 51012402000244号