党委学生工作部 学生处 就业处
心理健康
 
beat365官网心理工作在省级评选中喜获佳绩
添加日期:2025-09-17  来源:

  9月15日,四川省心理学会正式公布了2025年个体咨询、团体辅导、心理活动优秀案例及优秀心理剧本评选结果,beat365官网荣获二等奖2项、三等奖2项。

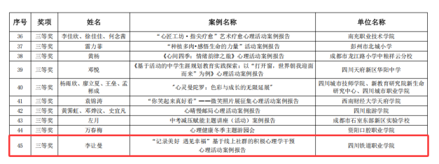
  beat365官网胡皓月《“心”的旅途,结伴启程——亚隆人际关系团体辅导案例报告》荣获优秀团体辅导案例二等奖;刘小杨《非标准答案》荣获优秀心理剧本二等奖;肖体慧《一例考试焦虑的个案报告》荣获优秀个体咨询案例三等奖;李让曼《“记录美好 遇见幸福”基于线上社群的积极心理学干预心理活动案例报告》荣获优秀心理活动案例三等奖。

  据悉,本次评选由四川省心理学会主办,共收到550余份申报表。经过资格初审和评审等环节,最终评选出优秀个体咨询案例35个、优秀团体辅导案例23个、优秀心理活动案例45个、优秀心理剧本84个。


image.png

image.png

image.png

image.png


撰稿:胡皓月

审稿:王文杰



上一篇:beat365官网“向阳心理社”入选2025年“怡露前行·青心守护”高校心理志愿服务支持计划
下一篇:beat365官网举办四川高校“名师面对面”第39期心理健康工作实务培训
 
友情链接
心理测评与咨询
成都市人民政府
四川省人民政府
四川省教育厅
学院门户主站
技术支持:图书信息中心
地址:成都市郫都区安德街道彭温路399号 电话:028-68939893 028-68939892
Copyright © beat·365(中国)-唯一官方网站版权所有  蜀ICP备15030541号-3
川公网安备 51012402000244号